Maxim Integrated Products GmbH
Landsberger Str. 300 ⎢ 80687 München ⎢ Deutschland ⎢
Routenplaner
Artikel | 09.02.2010
Für Datenraten von 24 MBit/s
Artikel | 20.11.2009
True SHDN-Shutdown Schaltung für Aufwärtswandler
Artikel | 05.11.2009
Den richtigen HB-LED-Treiber finden
Artikel | 19.06.2009
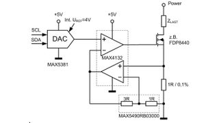
Strommessverstärker im DC/DC-Feedback-Zweig
Artikel | 14.02.2009
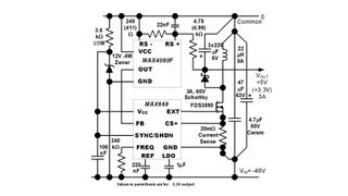
Die Vorteile der indirekten Stromgegenkopplung
Artikel | 15.09.2008
Einfacher selbsthaltender Watchdog-Timer
Artikel | 26.08.2008
Analoge Ausgänge in industriellen Steuerungen einfach implementieren
Artikel | 22.08.2008
Hochgeschwindigkeits-Schalter mit ESD-Schutz bis ±15 kV